Jal Shakti Ministry adds new dimension to JJM though sensor-based IoT devices

Jal Shakti Ministry adds new dimension to JJM though sensor-based IoT devices

Category : Politics & Social

Read More →
Internet Marketing Tree

Internet Marketing Tree

Category : Education

Read More →
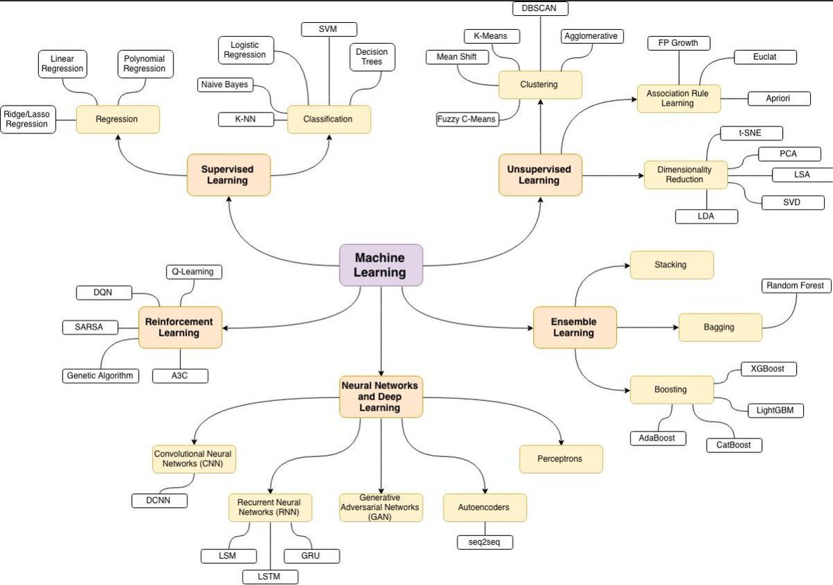
Machine Learning Map :

Machine Learning Map :

Category : Education

Read More →
Central govt declares 14th April, birthday of Dr B R Ambedkar as public holiday for all its offices.

Central govt declares 14th April, birthday of Dr B R Ambedkar as public holiday for all its offices.

Category : Politics & Social

Read More →
Govt extends the last date for linking of Aadhaar number with PAN

Govt extends the last date for linking of Aadhaar number with PAN

Category : Politics & Social

Read More →
The government has advised people to take the second dose of Covishield between six and eight weeks after the first

The government has advised people to take the second dose of Covishield between six and eight weeks after the first

Category : Health & Medicine

Read More →
Report of the international team on their Wuhan field visit, from 14 January -10 February 2021, was published today

Report of the international team on their Wuhan field visit, from 14 January -10 February 2021, was published today

Category : Politics & Social

Read More →
Draft rules regarding concession in motor vehicle tax against scrapped vehicles

Draft rules regarding concession in motor vehicle tax against scrapped vehicles

Category : Politics & Social

Read More →